栏目导航
浦发东望-浦发东望首页网站丨浦东房价_户型图_地址_楼盘详情
发表时间: 2024-03-11
原标题:浦发东望-浦发东望首页网站丨浦东浦发东望房价_户型图_地址_楼盘详情
从地理位置来看,浦发东望位于川沙城市副中心东部新城,“上海2023总体设计”赋予川沙“城市副中心”的战略定位,不仅是引领浦东“中部崛起”的重要引擎,更是上海建设卓越的全世界城市的重要功能承载区。
浦发东望项目周边道路,华夏高架路、龙东高架路与外环高速形成立体交通网络,驾车出行,畅达全城,与轨交地铁2号线,共同构成到张江半小时的通勤生活圈,打造起绿色无感、快速交通的便捷出行方式。
浦发东望售楼处电线号线凌空路站TOD未来规划商办综合体超37万方,大幅度的提高板块的商业丰富度和能级,让归家途中即可畅享繁华商业带来的全新生活体验,「浦发东望」700米近抵地铁上盖TOD,带来丰盈生活的全新生活方式,不断的提高未来生活的幸福感。
浦发东望售楼处电话:产品方面,浦发东望建面约90-125㎡3-4房,全套户型图和样板间视频独家首发:
浦发东望售楼处电话:同时,三开间南朝、全卧室带飘窗,整体室内的采光、通风以及视野都很出色。
浦发东望售楼处电线米南向面宽的客餐厅以及阳台,为室内带来了非常出色的采光度。
值得一提的是,市面上大多数的4房,2房朝北是逃不开的问题。但浦发东望的4房做到了3房朝南的设计。光这点,就已经领先同级别新房太多了。
无连廊设计,这是浦发深耕浦东对购房者居住需求的思考,也是当下客户居住的实际的需求,备受客户追捧的无连廊设计,能更好的流通于后续市场。
浦发东望新风系统、中央空调、地暖,各个户型全装全配,以此来匹配健康的居家生活方式,柔和温馨的空间搭配,是居住生活的松弛感,极具质感的电视机的背景墙,注重对缝及纹理整体性,提升起空间整体美观度,主卧床背景墙拉升了居住的品质感,整体空间地板、墙面颜色搭配和谐统一,而且开关面板连框设计,极大提升整体空间美学氛围。
厨房臻选铂浪高或同等品牌抽拉龙头/水槽,弗兰卡或同等品牌的油烟机、灶具,且配备蒸烤一体机,让热爱生活的你拥有更多的下厨乐趣,厨房台面挡水条设计,阻隔拦截台面水流,从始至终保持室内洁净,生活更随心所动,厨房开关面板设计独立开关,避免家用电器更换,降低常规使用的寿命,斜边一体化柜门拉手,操作更便捷...等等等,众多贴心设计,是浦发对高品质人居的展现,提升客户的居住体验。
入户独立玄关,极简的柜体设计减去不必要的装饰,加上灯带的配合,让视觉上干净有序,归家的心情变得愉悦。以提升使用率为出发点,飘窗精研高度,更符合现代人居住使用习惯,且飘窗预留壁龛空间,卫生间台盆柜预留壁龛空间,搭配镜柜使用,让洗护用品有了更好的归处,整屋的收纳系统模块设计规避了日常的许多“不顺手”的地方,居住体验更人性化,这才是一个居住长达几十年的家,可以从感官上体会到家的幸福感。
②、通高玄关柜,超大容量承载更多储纳空间,鞋柜与储物功能分区,随手安放、优雅进出,内嵌灯带,超强氛围感;
自由、丰富多彩的植物景观结合水系,以斑斓色彩表达春夏秋冬四季循环的情怀,植物间相互映衬,步移景异之间,创造出情景交融的场景。景观延续建筑的设计元素,以具有韵律感的线条结合圆角的设计语言,展现出都市的现代与包容。在空间策略的思考上,对单一的体块进行组合、链接、融合,从而形成具有不一样功能的场所空间。
以 “自然,雅致,现代”的审美哲学为调性,遵从适地适树的原则,以色彩素雅的本土品种为主基调,营造自然简约的植物景观空间。真正构建出一个林居生活的社区联结体,让居者可以回归自然、回归自我。
品质与颜值对住宅本身的美观度、价值保值、室内舒适度、声音隔离,都有重要的影响。高颜值、个性化的立面通常都会给购房者留下更深刻、更好的印象。浦发东望外立面采用多彩真石漆搭配香槟金金属线条,搭配超高的窗墙比,让室内空间更宽敞明亮。浦发东望建筑规划设计强调城市界面上的昭示性,又体现礼仪归家的仪式感。以地上、地下双精装入户大堂,塑造HOTEL归家体验。
2023年,绿城服务登临浦东,首度携手浦发,联名东望,让产品始于品质,更超越期待。
已满5年及以上的,可在外环以外区域(崇明区除外)限购1套住房。本人在 2011.1.30 限购政策之前和父母共有的住房,可以有两套不算在自己名下。
*有一方为上海户籍的,即认定为上海户籍家庭;小两口均非上海户籍的,为非上海户籍家庭。
*按照区域发展和产业导向,经新片区管委会认定,同时符合以下单位条件(1、2)、个人条件(3、4、5、6、7)之一以及工作年限条件的非本市户籍人才,按规定在沪缴纳职工社会保险或个人所得税满1年及以上、且在
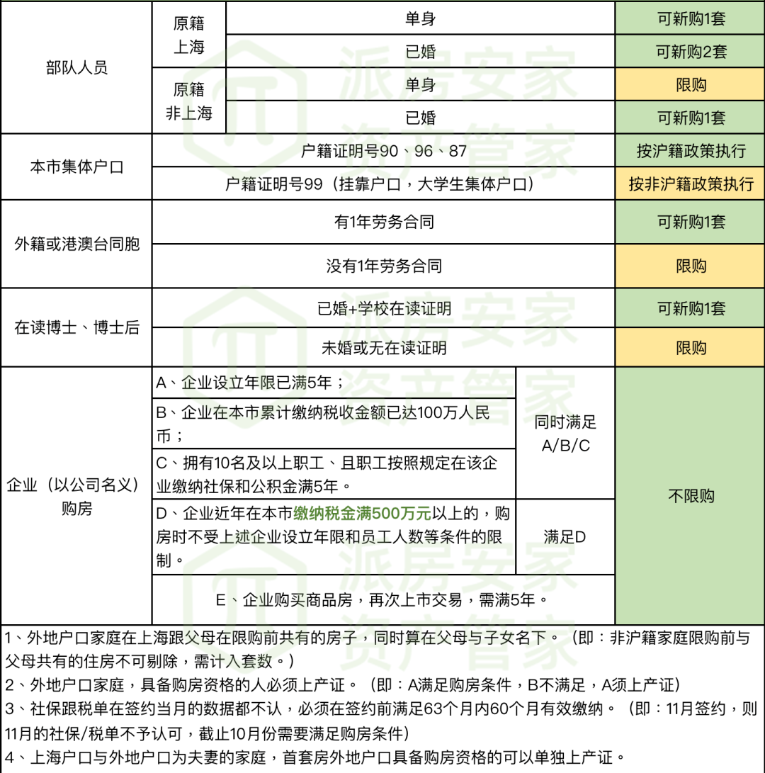
5、特殊客群(部队人员/集体户口/外籍或港澳台同胞/在读博士、博士后/企业)上海购房资格:
自2021年3月8日起,上海法拍房将纳入限购,购买法拍房需具备本市购房资格。
2021年7月24日起,通过赠与方式转让住房的,受赠人应符合国家和本市住房限购政策;该住房5年内仍记入赠与人拥有住房套数。
自2021年11月9日起,外地家庭,在2011年限购前共有的上海房子,全部计算在父母+子女名下,不可剔除,需要计入套数。
平台声明:该文观点仅代表作者本人,搜狐号系信息发布平台,搜狐仅提供信息存储空间服务。
- 上一个: 阻离隔关符号是什么啊起啥作业的
- 下一个: 影响水上乐园安全运营的6大因素


